Notes on $0m-$13m In 29 Months Without Raising Money

Written by Nick Kozmin, Founder of Salesprocess.io - https://salesprocess.io/quiz

In this article I’m going to walk through the process used to go from $0 to $13m in 29 months without raising money.  

I did this myself at Salesprocess.io from an apartment with a headset, a Zoom account, and a Macbook Pro at age 25.

Below is a figure of the net cash flow growth from Chartmogul, a revenue tracking software.

Net Cash Vs. Time Chartmogul Figure


Facebook Advertising Screenshot

This article is for you if you are an online business owner, especially if you are selling SaaS or information products sitting around $500k or $1m per year, or you are an existing business owner who is transitioning to a remote environment and you are looking for an effective way to not only survive, but thrive in this new environment with a rockstar commission-based remote sales force and scale to your first $10m.

This is definitely for you if you have an existing product or service offer with at least one case study, but you haven’t yet bolted on the sales and marketing arm to launch you to the first million in 6 to 12 months.  

This is also very much for you if you are still swimming around trying to find product-market-fit, meaning you don’t yet have a validated offer or product yet or you have yet to have your first profitable case study, and you are still in the “test tube” phase, but instead of risking your time and money with an unproven strategy to get traction, you want to want a clear path and avoid some of the hazards along the way and get you to your first bright spot fast.

The truth is that digital alchemy and its resulting hilarious profits are more than likely for anyone who can successfully mesh engineering-design and salesmanship through a series of steps.

The road to successfully bootstrapping (doing it without fundraising external capital - by the straps on your boots) an internet business is littered with skeletons mostly because there is so much misinformation out there with respect to the “whats” and “hows” and their order.  

Here I will attempt to clear up some of the confusion as much as I can.

And, if you don’t mind, I will later introduce a few tools at the end of this article that will help you execute on what you learned.  

My name is Nick Kozmin. I received my Bachelor’s Degree in Engineering Physics/Applied Physics from Queen’s University in Canada, and excelled mostly in lasers, quantum mechanics, and classical wave mechanics.

I participated and won engineering competitions in high school and university, and even had the pleasure of representing Canada at the CDIO engineering design competition in Europe through my second-year engineering design team.

You could say that I “bootstrapped” my way through university because I sold home-services door-to-door for a company, Canadian Property stars where I became the top salesman out of four hundred in a month and was able to completely pay off $30k student loans within one summer.

Instead of working as a professional engineer after graduation, I used my new found salesmanship skills to build a door-to-door auto detailing business that scaled from 0-3000 customers in 2 years that I later sold for a modest amount.  

That business was fun, however, I couldn’t ignore the benefits, specifically the economies of scale offered through an internet business model, so I wandered into the SaaS arena by offering sales consulting to learn the ropes while building my own digital products in my spare time.

At 23, my first couple consulting engagements were bright spots:

Wirkn.com, where I helped find product-market-fit and met my friend and advisor, Derek Szeto.

AdvisorStream.com, where I helped Kevin Mulhern scale his clever and unique marketing solution for financial advisors from $0-$1M ARR in 12 months using a paid traffic funnel and sales team.

CoPilot Advisor (copilotai.com), where I helped Henry Bee, a brilliant and courageous lad from Vancouver scale from $0-$1M ARR in 10 months while helping him rebuild his product and push through a sales team.

Even though my other part-time projects and apps were working and profitable, I could not ignore the positive impact on customers from consulting, so I doubled down on helping SaaS founders, bundled up my process into a course, produced a set of templates, and coded a few tools, then sold that package myself over the phone.

I ramped up Salesprocess.io from $0-$1M in 6 months with one commission-based employee, then hired a few more salespeople and ramped to $3M in 18 months or so. Then I hired more commission-only salespeople and ramped to $13M in 6 months from there... all remote and still without raising a dime.

As of this writing, we are gratefully serving over 2000 founders, many of whom alumni from top schools like Harvard, Wharton, IIT, MIT, backed by renowned Sandhill firms like Greylock, Index Ventures, Social Capital, and Y-combinator and your who’s who of east coast private equity shops like Providence.

But not all of the founders come from these sorts of backgrounds and have these sorts of pedigrees. In fact most of our customers are smart, hungry, bootstrapped entrepreneurs in the “sticks” with deep domain expertise who are building niche software solutions, online courses, or service businesses with little more than a laptop, a Yeti mic, some tanacicity, and some real talent.  

In both cases, our customers are experiencing exceptional results and case studies and testimonials are rolling in by the day.

Furthermore, imitators or “funnel hackers” are giving us free marketing by being more blatant than ever, so perhaps we are doing something right.

Anyway, that’s enough about me. You are here for you, so let’s get into the steps.

Step 1: Solve For a Profitable Unit Case And Case Study

If your life depended on you making a profitable SaaS business in three months, what would you do?

Business is just a duplication of a profitable unit case.

Premature scaling is a terrible thing for anyone fortunate enough to have access to capital and time.

What is it? It’s when the unit economics of the thing being sold are not profitable, but the leaders still choose to duplicate the unit case through marketing and sales, typically as a result of pressure from investors or delusion.

This duplication or what I call “leaky bucket syndrome” (which means that for each new customer brought on, money is lost) creates a lot of loss and wasted time.

Bootstrapped entrepreneurs are less likely to encounter this problem since they don’t have investors to appease, however, they still experience trouble usually because they underprice their offer and are unable to fully jump from their full-time work to their business.  

In either case, it’s important to solve for a profitable unit case and a case study as fast as possible before scaling up. Salesmanship skills are required to do this.

What is a case study?

An instance where a customer experienced a transformation that resulted in a monetary benefit relative to them through the use of your product or service; and the price they paid for the solution was less than that benefit; and that price was greater than the cost incurred to you to make the solution and deliver it to them.

All this really means is that at the unit level, there was profit or utility created. You actually made a buck and helped someone.

In a previous paper I wrote about how a business can be modelled as a function of N, T, P, M, A:

B(N,T,P,M,A),

where B is a business,

N is the niche or target or segment or avatar or persona (whatever you want to call the person you are serving),

T is the transformation you are helping that person achieve (or the problem you are solving relative to the niche),

P is the price at which you provide the mechanism (M) that delivers that transformation,

M (mechanism) is the vehicle (product, service, or a combination of the two) used to deliver that transformation,

and A is the access channel through which you distribute that mechanism to the niche.

What is unique about the model is not it’s inputs (those are pretty obvious), but the order in which the inputs are solved and their relationships to each other (or dependencies).

To summarize that paper’s thesis:

First a founder solves for the niche (N), then the transformation (T), then the price (P), then the mechanism (M), then the access channel (A).

This is because you cannot define a problem without first defining the person for whom that problem is experienced, you cannot price a solution without defining a problem (a solution to what?), you cannot engineer a mechanism if there is no price bound (“how much can we spend on materials?” says the engineer), and you cannot distribute the mechanism through an access channel if you do not know how much you can spend to get a customer (which is determined by the marginal profit that results from knowing the mechanism’s efficiency, and that cannot be determined without defining mechanism or knowing its price).

So what does this mean?

It means that before anything is built, a sale must be made and a profitable unit case must be within reach.

The process of finding this profitable unit case is called customer development.

During customer development, at least 20-30 people can be interviewed and at least 1-2 people can be interviewed and shadowed in depth.

Through this in-depth shadowing process, your prospect’s daily activities can be observed and gaps spotted for which your solution can fill.

This obviously cannot be done in isolation or without salesmanship skills, unless you are the person for whom you are designing your solution. For this reason, it’s important to learn salesmanship skills and customer development before attempting to build anything. Once the gap is found, engineering design techniques are used to create something useful and efficient. This paper doesn’t cover engineering design techniques, however, the Salesprocess.io platform does.

One great way to bootstrap your way through the customer development process is by first offering a service or consulting to the target customer instead of a product.

With this method, you get paid to acquire insights. When you have enough capital and insights to build your solution, you are more likely to build something useful for a price that sustains a profitable business model than if you were to “stab in the dark”.

I successfully used this consulting method to gather the insights and capital before embarking on the product development process at Salesprocess.io.

During planning, models and simulations can be used to determine whether or not a profitable business case can be found and whether or not time and effort investment is justified.

One problem with current models out there is that they don’t incorporate the time-components with respect to the sales and marketing or cash collection very well. Without accounting for the time-dependencies of some of the inputs, it’s very difficult to make an accurate simulation of the startup environment.

For example, let’s pretend that you are selling something for $5k per year, and it takes 12 months to collect the fulfil $5k because you are charging monthly fees. Let’s also assume that the sales cycle length is 14 days and that the cost to fulfil is 10% of the price (which means the cost to deliver on your process is .1%$5k). This means that for each $5k sale, the marginal contribution is .9*$5k = $4500. Let’s also assume that the cost to sell the solution (inclusive of sales and marketing) is 20% of the price or .2*$5k which is $1k. So the contribution after marketing is $5k-$500-$1k or $3,500. Let’s also assume that you have $20k of cash in the bank and your fixed costs are $4k per month, so you have 5 months of runway. Let’s assume that you can sell 3 customers per month on your own. Well according to this, the delta of cash from a single customer or profit per customer per month is $3500/12 = $291 and if you are bringing on 3 customers per month, that means that $291*3 or $873 is made from your customers in the first month, then $1746 in month two, and $2619 in month three, $3494 in month four, and $4365 in month five, etc.. In this scenario, you are okay, because your cash reserves won’t hit zero since by month 5 you cover your fixed costs of $4k and you had 5 months worth of runway. However, let’s pretend that your cost to fulfil is not 10%, it’s 20%, making the marginal contribution .8*$5k or $4,000. All else being the same, the profit per customer per month is now ($5000-$1000-$1000)/12 or $3,000/12 = $250 and the time it takes you to get profitable in now 5.3 months, but you only have 5 months of runway, so the model breaks and you run out of runway. This small difference in gross contribution can determine the pass/fail of the model, however, most modeling softwares and methods don’t account for stuff like this. This is why so many entrepreneurs fail - the math never made sense in the first place and they only learn that it was never to work only after they made the attempt.

A good model can account for this and allow you to determine if something is going to work before an attempt is made.  

Below is an example of a model we made and its inputs. You will notice the time components and the outputs.

Model Inputs Example:

 

Model Outputs Example:

Action Items:

  • For customer development: Steve Blank has a great book, “The Four Steps To The Epiphany” in which he outlines some of the steps of customer development for an enterprise SaaS business. “The Lean Startup” by Ries outlines the process for a more “Silicon Valley” type consumer gaming business. Salesprocess.io has excellent resources on customer development practices for bootstrapped entrepreneurs.
  • For modelling: Salesprocess.io has developed a sophisticated modelling tool available for sale.

Once you have the case study and model, you can move on to the next step.


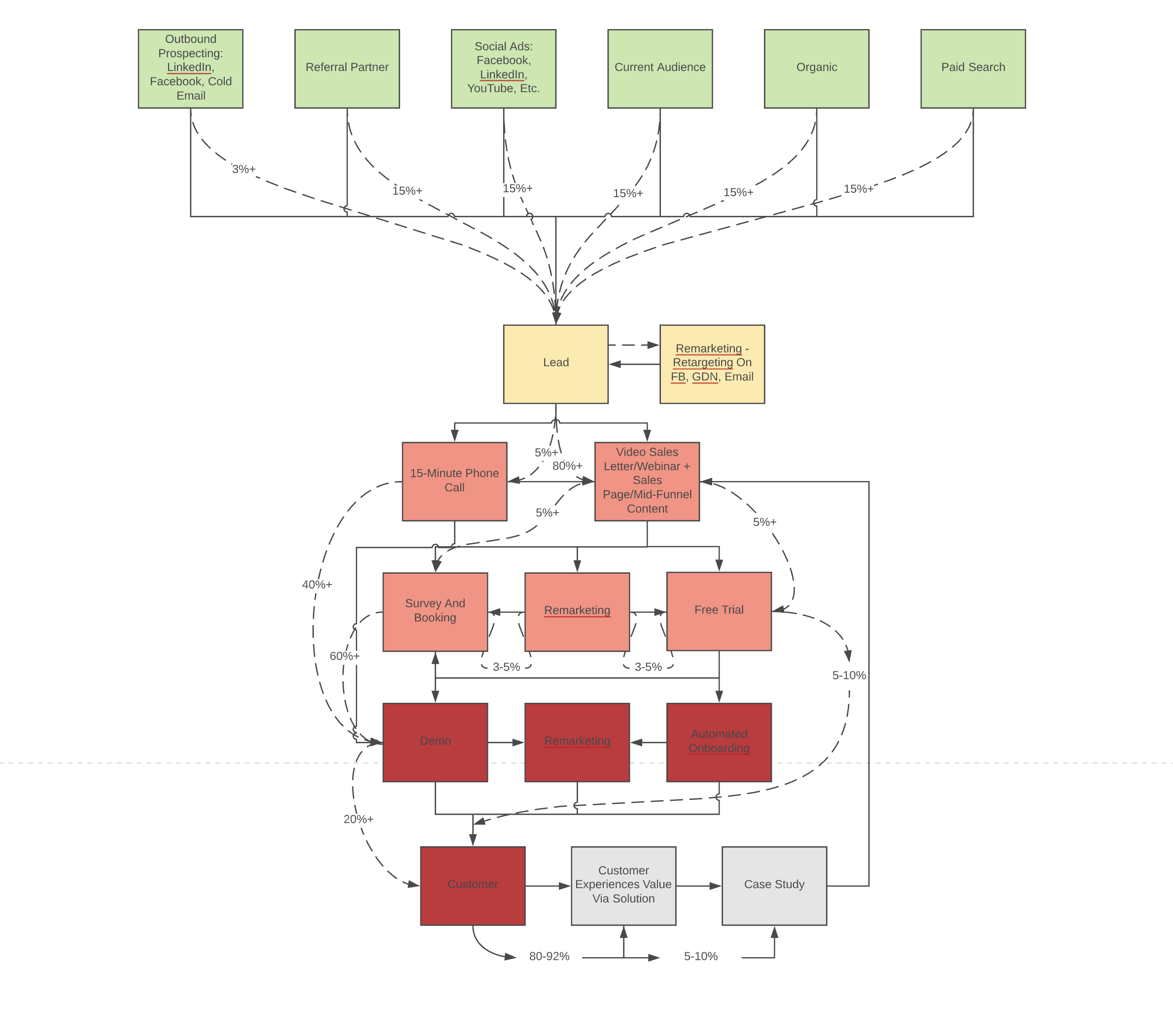
Step 2: Create A High-Converting Funnel That Contains A Core Sales Argument And Test Fast

If you build it they will not come. Unless of course, you are Kim Kardashian.

Once the model is determined to spit out a profitable unit case and the case study is found, it’s now time to start duplicating the case and telling people about the product through marketing, while hopefully, still being profitable.

The result of effective marketing is an influx of qualified opportunities at a price that sustains a profitable business model, where qualified is defined as someone who has the problem for whom the solution applies, who has the money to afford the solution, and the ability or authority to buy it.

Filled Calendar Example

In some cases one would engage a marketing firm to build a shiny “website” or pick up one of those handy landing page builders or templates, record a 30s-1m “explainer video” where features and technical jargon are spouted.  

In other cases, a junior or even a senior marketer is engaged to create opportunities through partnerships, cold outbound messages, warm network introductions, word of mouth, SEO, paid media facebook ads.

Sometimes these methods sort of work, however, in most cases they result in months or even years passing without much traction or lead flow, and if there is somehow lead flow, this flow usually doesn’t sustain a profitable model.

Furthermore, this flow likely contains distinct customer segments, making it almost impossible to standardize a sales process, which results in stagnation or deterioration and bare calendars.  

Why does this happen?

There are many reasons, however, the main one is the lack of a pointed sales argument, specifically the founders’ or marketers’ inability to create a high-quality pointed sales argument.

What’s a sales argument?

A sales argument is the captivating set of reasons as to why the prospect can benefit from the solution and why he or she needs it now.

What you are reading right now is an example of a sales argument.

The truth is that all marketing is just the regurgitation of a single sales argument that is based upon the initial case studies and their results.

Without case studies or a single case study, the marketing is just smoke and mirrors and isn’t likely to be compelling.

The content on a high-converting funnel or sales page is essentially just the html, css, javascript mode of the sales argument.

The blog videos and content on a resource index or blog index are just slight variations of the “hooks” that lead folks to the core sales argument from auxiliary locations.

The outbound messages sent to cold prospects are little “nudges” that push prospects to the core sales argument that trigger a reply and intrigue.

The ads are just lures created from excerpts of sales arguments dangled on the social and digital platforms that route to the core sales argument hosted on a landing page.

The sales script and live pitch is the salesperson’s theatrical interpretation of the sales argument.

The effectiveness and profitability of the marketing and sales efforts is directly related to the quality of the sales argument, which is related to the quality of case studies, the level of domain expertise of the one who writes the argument, the time invested of that person to write the argument, and the framework used to create the argument.

For these reasons, the founder or CEO should definitely be the one to write the core sales argument and a proven framework should definitely be used to save time. This cannot be outsourced no matter what.

When the sales argument is written properly, tested and communicated through a funnel, marketing is solved and opportunities flow without much effort at a price that sustains a business model.

If the argument is written well enough, it could even produce leads for zero dollars (which is what viral marketing is all about - something so good that people share it and marketing costs is nil).

Below is an example of a typical inside sales funnel: A sales page, a lead page, a calendar page, and a thank you page.

Funnel Step 1: Sales Letter Page That Contains The Sales Argument In Video and Written Form


Funnel Step 2: Lead Capture Page


Funnel Step 3: Calendar Page


Step 4: Demo Thank You Page That Contains The Sales Argument Again

For things to be profitable, the funnel must convert inbound traffic and outbound prospecting messages at an overall rate above 2%.

If this rate is not achieved, a simple rewrite of the sales argument and rejig of the funnel is required to get it fixed.

Analytics Flow Example From Facebook Analytics (2.48% Inbound Conversion Rate)

Analytics Flow Examples From Oribi Analytics Example (2.6% Inbound Conversion Rate)

Funnel Flow Schematic Example

There exists a formula for creating persuasive arguments that one can use to compel viewers to take action.

Who should make the video version of the sales letter?

This video can be created by someone who has great communication skills, however, it’s recommended that the founder create that too since typically, the one who wrote the argument usually has a high level of enthusiasm capable of captivating an audience.

Tools and frameworks exist out there that make even the most introverted of introverts capable of producing highly-compelling video presentations.

The sales page can be built by anyone with a decent grasp of landing page builders and who has a keen eye for design. However, be careful not to trade time to publish for visual appeal - a rough looking funnel will still convert if the argument displayed on it is sound.

Let’s get a little more granular with respect to the funnel.

It’s very unlikely that the prospects travel through the funnel in a linear manner - they most often get distracted and fly off into “outer space” before they consume the entire sales argument and take action.

And it typically takes 7 hours of interaction between a cold prospect and your sales and marketing collateral to develop enough rapport such that the prospect feels comfortable enough to pull out their wallet and buy something.

Why 7 hours?

We suspect there is some baked-in wiring our ancestors needed to determine if they could trust things and after lots of experimentation, 7 hours seems to be the magic length of time. Any less, and prospects don’t have enough rapport to pull a trigger.

For this reason, it’s important that we express our argument in both written and visual form and repeat it as much as we can in as many modes and through as many mediums as we can.

Below is some visitor journey data.

You will notice that prospects take a circuitous path through the funnel over a span or hours or days.

Visitor Journey Examples

To account for this wandering, email marketing contingency loops and retargeting ads are placed at different stages of the funnel to herd prospects back to where they need to be.

Email Marketing Loops That Accompany Funnel Example




Content Piece Example Hosted On Resource Index Adjacent to Core Sales Page




Resource Index Example (Sometimes Called Blog or Academy)

Both the content within the email and the content on the resource index are expanded or enriched excerpts of points within the core sales argument.

It’s unlikely that the first sales argument will resonate at a viral level since feedback from the market is necessary to distil the points and language used, so small tests and iterations are required over time to really make the funnel sing.  

The faster and cheaper you can create the argument, express it in a funnel, and run the tests, the better.

What you don’t want to do is build a funnel and drive a huge volume of traffic to it through paid ads or through channels, since this could lead to a “misfire” and waste.  

In general, the best way to test without waste is to use organic methods or outbound prospecting or small paid tests to determine the funnel’s conversion rate before scaling up.

Organic means marketing without paid promotion like paid advertising or paid channel pushes.

Examples of organic methods include:

  • Pushing content out to the current network and lead lists, if you have a lead list (opt-in).
  • Outbound prospecting - cold email, cold LinkedIn or Facebook messages
  • Posting in groups and forums where your prospects are most likely to be.

Facebook Organic Post Example - Routes Traffic To A Sales Page Where Argument Is Presented

LinkedIn Ad Test Example


LinkedIn Advertising Small Test Data Example

LinkedIn Prospecting Outreach Example Data

LinkedIn Prospecting Example Message

Outbound Prospecting Data Overview Example

Outbound Prospecting Automation Example

Outbound Email Example

KEYS:

The organic funnel conversion rate should be greater than 2%.

The email prospecting demo-booking rate should be greater than 2%.

If these rates are not achieved, it’s best to rewrite the messages or redo the funnel such that the rate increases to the benchmark.



Specific Tactic: If you are using paid advertising to test, you can upload custom customer or lead lists into the Facebook or LinkedIn platforms that allow you to create lookalike audiences - audiences that resemble your lists and therefore will likely behave like your leads or customers and buy your stuff. This will help you ensure that you are getting in front of the right types of people.

If you don’t have a lead list or customer list, you can narrow the audience by bounding your audiences to a specific geography and interest to conduct your small tests.  

How do you find groups and places where your audience will be?

Just find a LinkedIn Profile and a Facebook Profile of someone in your target market and look at the interests they have displayed on their public profiles. Using these interests as an anchor, you can find other groups and forums, or blogs where other prospects are likely to be, then get your organic posts in front of them.  

The funnel is a living, breathing thing that is continually updated. If your claim and argument is working, it won’t take long for competitors to copy or clone it, so updating it with quality content is a great way to stay ahead of everyone.  

Action Items:

  • Develop a Sales Argument. You can read books like “The Ultimate Sales Letter”, by Dan Kennedy, “Dotcom Secrets” by Russel Brunson, The Boron Letters by Halbert, Breakthrough Advertising by Schwartz, or you can use the Salesprocess.io Framework inspired by many of these leaders and refined by testing.
  • Develop A Funnel: Purchase a Template and look to other high-converting websites for inspiration, or you can use Salesprocess.io’s framework and tools to ensure best practices.

There are many free resources out there that help you and we have lots too. There is definitely no need to reinvent the wheel.


Step 3: Create A Highly-Detailed High-Converting Sales Process and Script That Converts Leads > 8%

With your sales letter and funnel, you have marketing solved and you are able to generate qualified leads in a predictable and efficient manner so we now need to convert those leads through a repeatable, efficient, and predictable sales process.

If we can do this, we will be able to scale and remain profitable.

By in large, the role of sales is to turn qualified leads into accounts at a rate greater than 8%. If you or reps can do this, you pretty much-solved sales.

Example Of Rep Celebrating 100% Close Rate On The Day

Historically, the sales process contains a “loosey-goosey” script or process without much detail produced by marketers or hired salespeople who rely on charisma and “feel” to close sales... or worse... no script at all.  

This “loosey” method requires the use of skilled salespeople, which is expensive, it can lead to mistruths being spouted by salespeople at scale, which causes angry customers and possibly reputation damage. Its use also takes forever to ramp new reps, and produces inconsistent conversion results which results in stress, an inability to effectively plan and allocate capital, and an inability to scale.

Through creating a highly-detailed sales script and sales process, you and your team can quickly ramp junior or inexperienced reps, standardize and regulate the closing rate which makes it easier to plan and allocate resources, reduce the number of customer complaints at scale (since you can identify exactly where a sales rep went wrong through auditing), and achieve a hilariously-high return on your efforts.

A common misconception for founders or salespeople is thinking scripts are for beginners and are unnecessary.

However, scripts allow one to focus on the tonality, pacing, and energy during the presentation and worry less about what is actually being said. This comes in handy when one isn't in a peak state, for example, when one is hungover or just broke up with one’s partner, or when one forgot to drink water or eat food and isn’t thinking straight, and instead of missing one’s layups, one’smuscle memory kicks in and sales are made in these non-ideal states.

For example, even though I wrote the script, I still used one every day while selling the first 500 customers of Salesprocess.io.

80-Page Sales Script Example

Example Of A Well-Defined Sales Process

You will notice that each part of the sales process is mapped to discrete steps and labelled. These discrete steps make it easy to train and ramp reps on the process and ensure the ramping is complete.

A well-written script contains all points of the sales argument and the objections along with language patterns to help overcome those objections.

The script usually takes a few adjustments to get working, and these tweaks are easiest done by the one with the most domain expertise, who is most likely the founder.

However, if the necessary time and energy was spent in creating the sales letter, the sales script can be assembled in less than a day with little effort if the right frameworks are used.

Quick tips: Successful spur-of-the-moment language patterns are captured within the master script through using continual updates.

Also, we must remember that salesmanship is a skill and learning it and practicing it is important.

It typically takes 100 + pitches to actually get good and 1000 + to get extremely proficient. For this reason, founders should embark in formal sales training as they are testing the script. It’s typical for the demo close rate to start around 5%-7% and through practice, bubble up to 20%+ as one gets more practiced.  

Furthermore, a script is not the only part of a sales process. There are pre-demo warm ups sequences, follow-ups and lots of other strategies that one uses to achieve a consistent 8% + lead conversion rate.

This process may look complex and it sort of is, however, if templates and workflows are followed, the building of the process is relatively easy and takes little time.

Action Items:

  • Use a sales script template to craft the script. These scripts are found on the internet, or you can use Salesprocess.io’s script builder template.
  • Go through formal sales training.
  • Use a CRM like Close.io or Hubspot and tools like Zapeir to piece together the sales workflow.
  • Spend time writing your workflow templates that you install in your CRM and test yourself before passing off to someone else. Salesprocess.io offers these types of templates for sale.
  • Update your script based on customer feedback.



Step 4: Recruit Commission-Only, Remote Salespeople Using A Hiring Video Funnel Where Reps Pay You To Join

Once you tested the funnel and the script and you are converting leads and making profit at the unit level, it’s time to duplicate the process through the use of a remote-commission-based sales team that pays you to join.

When you solve marketing and have a great sales script, you can install pretty much anyone into the sales cockpit and they will be able to make it rain.

The typical way of recruiting salespeople includes the use of recruiters, job fairs, endless interviews, and offering salaries to folks who may or may not be real closers. This way is expensive, slow, frustrating, and usually ineffective.

A better way to recruit and onboard is to create a “hiring video funnel”, promote that funnel through social channels and job boards, then conduct interviews in a group environment using a live webinar... then get reps to pay for the opportunity to join your team and be trained.

This method allows you to quickly recruit high-quality reps, eliminate all risk of hiring, and actually make a profit as you go.

Job Posting Post That Routes To Video Recruiting Page Example

Hiring Video Sales Letter On Video Recruiting Page Example

Hiring Video Engagement Stats Example

Salesperson Application Example That Routes From Video Recruiting Page

Applicant Questionnaire Data Example

Live Webinar Example Presented To Applicants After A Questionnaire is Submitted

Webinar Statistics From Webinar Software Example





Revenue Collected From Sales Rep Offer Vs. Time Example

Return On Job Board Spends Using Video Recruiting Method

We ran an experiment over 120 days that compared reps who paid a fee to join with reps who didn’t pay a fee to join and found that:

  • Reps who paid a fee were 95% more likely to remain active after 30 days than reps who did not pay (71% vs. 36%), where active was defined as booking at least 3 discovery per call through cold prospecting methods, where a discovery call was defined as 15-minute call where the rep asked the prospect questions that determine if the prospect was qualified or not.

  • Reps who paid a fee were 69% more likely to stick around and be active than reps who didn’t pay a fee.

  • Reps who paid a fee were 48% more likely to close a deal after their first 90 days (54% vs. 36%).

  • Reps who paid a fee achieved $40k per month velocity 28% faster than reps who didn’t pay a fee (75 days vs. 105 days).

  • Reps who paid a fee closed their first deals 40% faster than reps who didn’t pay a fee (35 days vs. 57 days)

  • Reps who paid a fee and those who ramped to over $40k per month were 75% more productive than those who didn’t pay a fee ($4,746.36/day vs. $2,711.86/day).

  • Reps who paid a fee were 93% more productive in the 30-60 day time window, 45% more productive in the 60-90 time window, and 22% more productive in the 90-120 day time window than reps who didn’t pay a fee.

Experiment Result Summary



To summarize the experiment results, it was found that those who invest in the opportunity and “pay to play” feel a greater sense of urgency that shortens ramp time are more likely to take risks (salesperson virtue) than those who don’t pay a fee.

It was also found that 1 in 3 reps were successful, where success is defined as onboarded and producing meaningful results.

Knowing this success rate helps managers combat the tendency to pity the underperforming reps and invest resources into trying to make a rep who is struggling, good, when instead investing resources into making good reps great.

There is a specific framework used to create the hiring funnel and process that was validated and it’s worth learning. We offer training on how to do this and templates to make the process fast.

Must you charge a fee?

Sometimes hiring managers and founders are a bit uncomfortable charging people to work for them, which is normal. You can start the hiring process by not charging, then after your first few reps get fantastic results, you can introduce the fee since you will be confident that the fee is worth it to them.

Must the reps be only commission-based?

In some areas, the commission-only structure is a bit of a reach, especially in some European countries. This process still works if you use a blended structure - small base + commission.

Action Items:

  • Develop a hiring webinar and push through social channels and job boards. Salesprocess.io offers templates, guides and examples to help you through this process.
  • Onboard at least 6-9 reps in your first batch to account for the fall out and limit the risk of false negatives.
  • Charge people to work to help screen.

Step 5: Ramp Reps Using Video Training And Common Feeds



Once you have your reps, you need to ramp them.

A salesperson who doesn’t know how to prospect is like a basketball player not knowing how to dribble the ball.  

It’s best to train reps on the fundamentals like outbound prospecting before closing, where prospecting is defined as the process of turning a cold contact into a qualified prospect through sending cold emails, cold calling and cold social messages. Outbound prospecting is like the door-to-door prospecting but on the internet.

Training reps on prospecting before closing ensures that if a closer ever needed to drum up their own leads and opportunities, they are able to do so and this results in a high efficiency of the sales organization at scale. The reps also learn to recognize the value of your ad spent on the inbound leads later on.

Typically, successfully ramping reps require one with great leadership skills to provide training manuals, conduct daily, in-person meetings, facilitate in-person shadowing sessions, and whisper or scream in the ears of reps daily to keep up motivation levels.

Managers and trainers often repeat themselves and waste time. This method is difficult, expensive, results in slow ramp times and produces inconsistent results and of course is location dependent, which in 2020+ is a little bit of an issue.

When training and ramping is done through videos, the manager can use the “say it once” rule such that only new information or edge cases are presented to the recruits through video once by the manager.

If the training material is good enough, reps ramp themselves without much communication with the manager.

This results in extremely fast ramp times, relatively low investment from managers, consistent results, and is of course timezone and location independent. It’s also extremely scalable and fun to manage once you get it going.

Example Of Rep Being Congratulated For Closing In 18 Days

Example Of Training Curriculum:


Example Of Training Topics Covered Within Curriculum

  • Intro to Commission-Based Sales (4:26)
  • First Orders of Business (21:39)
  • How to Go Through This Training (4:03)
  • How We Help And Story (40:26)
  • Resources to Go Through (6:19)
  • How to Get Help and Support (8:27)
  • Setting Up Your Email Accounts (29:18)
  • How to Join Slack (1:41)
  • How to Find Agent ID (2:59)
  • Intro to the CRM (2:41)
  • How to Set Up Zoom (2:14)
  • How to Set Up Calendars (5:35)
  • How to Use and Set Up Tracking Sheet (20:55)
  • How to Set Up LinkedIn and Ulinc (10:43)
  • Intro to Prospecting (19:57)
  • Intro to LinkedIn Prospecting (20:42)
  • How to Outbound Prospect With Cold Email (33:16)
  • How to Vary Emails and Update Spreadsheet (21:47)
  • How to Monitor and Get Out of Spam (12:05)
  • Intro to Cold Calling (12:04)
  • How to do Discovery (14:29)
  • Introduction to Inbound Prospecting (2:30)
  • How to Mine CRM Leads (6:11)
  • How to Mine Questionnaires in the CRM (18:59)
  • How to Mine DCNC in the CRM (7:29)
  • How to Mine No Shows (6:45)
  • Setting Up Calendly and Autoresponder (13:35)
  • Setting Up Assets (3:29)
  • Learning How to Sell and How to Train in Harsh Environment (21:08)
  • The Art of Pulling Carpets (16:03)
  • The Art of Collecting Payments (18:39)
  • How to Collect Cash (9:54)
  • Using the Different Types of Payment Method (4:01)
  • 1 Yard Line Certainty (3:01)
  • How to Close Trials (12:30)
  • How to Handle Failed Payments (1:29)
  • How to Onboard a Customer (3:07)
  • How to Mark Opportunities in Close.io (2:15)
  • Intro to Being a Calendar Rep (5:40)
  • How to Set Goals (4:16)
  • How to Up Your Standards (16:32)
  • How to Send Invoices (1:34)
  • How to Handle Disgruntled Customers (5:55)
  • How to Become a Manager (2:25)

Sales Training Example 1

Sales Training Example 2

The more detailed the training, the less continual effort is needed by management to ramp reps.

Another problem with managing a larger sales team is ensuring an accurate description of the prospect’s environment as it changes with time. What may be true for a prospect 6 months ago could not necessarily be true for a prospect today.

A feed in which reps report insights and pose questions to the entire organization is useful to update the training and ramping material such that the training more accurately maps to the prospect’s environment. This increases the overall close rate of the sales team.

Rep-Specific Question and Answer Feed Example

When a new question pops up or an edge case is found, a rep posts in the feed and it is visible and answered by everyone else so that only new insights are being addressed.

How long does it take to successfully ramp a rep?

If the training is good enough, reps can be ramped in only 2-3 weeks if solid training is provided to the reps.

Action Items:

  • Develop in-depth training to ramp reps on prospecting and sales. You can make this yourself which takes a few weeks. You can also use Salesprocess.io’s rep ramping training to do this.
  • Use Slack or a common Google doc to field questions from reps and update your script at least once a week.

Step 6: Use Tech and Incentive Structure To Manage Reps Instead of Force

In an interview found on Youtube, Mark Cuban once compared managing a basketball team to managing a sales team as a cake walk.

Most of us have never managed a professional basketball team, however, I suspect anyone who has managed a sales team can empathize with his sentiment.  

The traditional way of managing a sales team involves daily motivational and training sessions, constant monitoring, “therapy sessions”, whip cracks, and a whole other set of gymnastic moves required to keep young, high-energy guys or girls from wandering off to Vegas or Dubai when they cash their first big commission check.

This outdated management process is frustrating, challenging, and typically only done successfully by rockstar, experienced sales managers. In a remote environment, it’s even more challenging since one can’t actually see the reps or monitor their daily activities.

A better way to manage reps is to leverage an incentive structure and gamify the job with technology.

Not only is this good for the rep since they earn more over the long term since they produce more, but it’s good for management since it makes the management process easy and fun. It also keeps morale high since reps can consider their job more like a sport.  

Rep Chat Example

Ways in which to gamefy the management process include:

  • Allowing top reps to be “team leads” where a team lead is someone who answers questions, conducts morning meetings and is compensated a little for the entire team’s performance. Somewhat like a team captain.

  • Reps doing “script wars” - the process where reps bounce objections and rebuttals off each other to encode the script and improve their pitch.

  • Providing daily and weekly bonuses to stimulate activity.

  • Populating a common slack channel with demo booking and closing notifications.  

  • Segmenting the whole squad into two teams that compete with each other.

Morning Meeting Agenda By Team Lead Example

Morning Meeting Zoom Call Example

Slack Notification Example

Example Of New Recruit Booking First Discovery Call

Example of Rep Inviting Team Members To Conduct Script Wars

Example Of Bonus Notification

Example of Team Slack Channel

As the team grows, it’s important to keep track of reps and their activities and ensure that the data being reported is accurate. Sloppy tracking results in reps taking advantage of the system and efficient drops.

Instead of having many different areas where the data is displayed, it’s best to have one, centralized place where you can easily see things and pick up trends. An example is using things like Chartmogul and spreadsheets that display the entire team data.




Cash Vs. Rep Example Displayed In Chartmogul Example

Cash Vs. Lead Source Example Displayed In Chartmogul Example

Team Spreadsheet Example

Outbound Team Example Spreadsheet

Does remote sales really work better than in-person sales teams?

We found that they do. Commutes are silly. There is a set amount of nervous system and decision-making potential one can spend throughout the day, and if it’s spent navigating to work and back, listening to coffee machines and elevator dings, or gossiping with others, performance during actual work hours is negatively affected.

When reps work in a remote environment, they can completely eliminate the commute and other distractions that come along with the traditional bullpen environment which allows them to perform at extremely high levels.  

Learning how to manage reps is important and there are many training and development programs out there. We offer one that is current and is remote focussed.

Pro Tip: One problem with an outbound team is “outbound leakage” - the occurrence of outbound lead seeing an outbound prospector’s email and instead of replying to the prospector, the lead jumps over to the website to learn more, forgets about the outbound email and enters the funnel as if an inbound lead would.

Without a proper way to account for this, outbound reps become unmotivated since they know that they won’t get comped for “inbound leads” that were actually a result of their outbound activities.

A way to solve this is to introduce a rep tracking system in which each outbound rep is assigned an “agent_id” that is appended to links in their outbound emails. The agent_id is picked up by the funnel through a custom code “catcher” and attributed to that outbound rep who sent the email in the CRM.  

Custom Attribution Code Placed On Funnel To Capture Lead Source Data To Capture Agent_Id Example

CRM Input Example

What CRM should be used?

Use what is comfortable. We found Close.io to be most effective for teams under 50 reps.

Action Items:

  • Split up a large team into two teams that compete with each other.
  • Use tools like chartmogul and track lead source vs. cash, and rep vs. cash.
  • Incentivise with daily and weekly bonuses.
  • Use a common spreadsheet to track daily activity that is public to all reps. We offer templates for this.



Step 7: Scale Marketing With Paid Advertising Campaigns And The Installation Of More Commission-Only Reps

Once the team is assembled, it’s now time to scale it. You already know that you can create profit at the unit level. You know that you can generate leads with your high-converting funnel and assets, you can convert those leads with a sales script, and you have an enthused band of trained salespeople who are hungry to earn those hilariously-high commission checks.

Instead of doing press releases, channel partnerships, events and traditional big media spends that decrease efficiency at scale and create a world of headaches, we instead duplicate the previous steps and push on the gas with paid advertising. This method allows you to scale extremely quickly while preserving margins.

For example, I spent $2.5m of my own money on ads and turned it into more than $10m using this method.

Example Of Facebook Dashboard - $2.5m

Marketing And Revenue Deltas Between Q1 and Q2 of 2020

Cash Vs. Time (Month Intervals) (Chartmogul View)

Cash Vs. Time (Quarter Intervals) (Chartmogul View)

Example Of Stripe Data Up Until July 2020

Facebook Ad Example

Google Display Network Ad Example

GDN (Google Display Network) Example Data:

There are few better ways to scale up than to use paid advertising. Up until a few years ago, it was very difficult to reach people “long range.” Now, it’s incredibly easy to reach people if one knows how to use paid advertising channels effectively.

How fast should you scale paid advertising?

You should scale as fast as you need to to keep the sales team’s calendar packed. Typical increments include 20%-50% per month.

How difficult is it to learn paid advertising?

Paid advertising is not hard if the sales argument and funnel is built properly. However, you should definitely learn from someone who has experience spending their own money, since many nuances are found when the stakes are high.

Formal training with paid advertising should be taken by the founders to get set up. It’s also recommended that continual training be taken since the platforms are constantly changing.

Why does efficiency remain constant as we scale up ads?

Efficiency preservation as one scales is possible due to the effect of competitive forces introduced on the reps as more reps enter the system. This drives up production of the whole team.  

Another reason why the efficiency of the campaigns improves is that the audiences within the ad platforms get more targeted through the use of the platforms’ lookalike feature, which increases the odds of your ads being shown to qualified prospects as you feed the platform more customer data. This means you can scale up to millions of spends and you can further widen the moat between you and competitors as you go.

Another quick point: Founders need to be constantly watching those advertising accounts. A media buyer through agency is not incentivized properly to make solid profit.  

Action Items:

  • Learn from someone who spent their own money on paid ads. Jump in and test.  
  • Watch the ads like a hawk and get someone to audit your campaigns as you are learning.
  • Purchase an online advertising course to learn these methods.
  • Engage a consultant to help you get set up.

Summary:

So in summary, all you need to do is solve for the profitable case study through disciplined focused and engineering methods, craft a stellar sales argument and regurgitate it through funnels and outbound emails, mould that argument into a sales script that converts at over 20% to a cold audience and teach it to young, hungry go-getters who pay you to work, then manage them with incentives and clever tools and dump a few mil on ad platforms like Facebook, LinkedIn and Google.

If you can do that, you are well on your way to your first $10m as a bootstrapped founder.

The steps outlined here are “level 1” detail and there are many nuances to them, so instead of attempting them without help, which is likely to be frustrating, lonely and unsuccessful, you can use Salesprocess.io to help you along the way and make it more fun.

With the use of the Salesprocess.io, you will quickly get to your first case study if you don’t already have one, quickly build a stellar marketing and sales argument and accompanying funnel that cuts through the noise, stumps your competitors and floods your calendar with qualified leads.

You will be able to easily assemble a team of salespeople who make closing at 20% easy, and scale up using paid advertising without much worry or confusion.

We have many case studies.

Case Studies And Testimonials

Kinobody - $2M-$12M 24 Months

"After being stuck for over a year, unable to break past the $100,000 dollar per month profit, I decided to consult with Nick at Salesprocess.io. I explained my situation and how I was unable to really scale beyond $8,000-$10,000 per day with about $4-$5k in daily ad spend. We looked at my entire funnel and began to really boil down my messaging and my target market. We adjusted my funnel and copy to really reflect what makes my offer so unique and compelling. Then we began to come up with a whole new ads strategy and script.

Once we had everything locked in, I simply couldn’t believe it. It was almost as if we had doubled and even tripled over night. Our conversions improved about 20% with the changes to the funnel. The new ads were smashing it out of the park, delivering a 2-3x in ROI. Many of my new ads now have millions of views and have generated hundreds of thousands in just a few weeks. We are now averaging $20,000 to $22,000 per day in revenue with just $6,000 - $8,000 per day in ads spend. We tripled our monthly profit in just a few really simple steps. I’m blown away haha. Feels great to finally bust through a plateau when you’ve been stuck for almost two years.”

- Greg O’Gallagher, Founder at Kinobody



Kevin from AdvisorStream ($0-$1M ARR in 12 Months)


"We had just raised $1,100,000 in seed financing, we had a good product, a great market, and some beta customers. We needed to get the product in the hands of more people and achieve scale. However, our message wasn't resonating. We had enterprise deals in the pipeline, but they were taking longer than expected to close.We tried selling direct, but we were unable to get success. We needed to get to our first million ASAP.


We were referred to Nick by one of our board members, and we decided to start working with him to build out our sales funnel. He helped with messaging, sales scripts, ads, landing pages, comp. structure, CRM integration, hiring, investor decks, financial forecasts and analysis, capital allocation, channel partner agreements and the customer success process.


The results were incredible. Within 12 months, we grew to over $1M annual recurring revenue. The funnel worked and it was profitable. Because we had traction, we were able to close larger enterprise deals and sign healthy channel partner agreements. We are now cash flow positive and growing fast using the systems Nick helped build. Nick continues to consult with us."


- Kevin Mulhern, Founder and CEO of AdvisorStream



Seamless.ai - $200k-$3.5M 11 Months

“We do a lot of paralysis by analysis where we get caught up in five creatives, 17 different ads, 20 things for retargeting...it just slows us down and kills our momentum. What’s cool about the Mastermind is we got what we needed to get the ads out there to drive results.

One of the biggest things was looking at the marketing unit economics and we realized we’re pricing our product too cheap to really scale the business to $100 million in sales, which is the big goal.”

- Brandon Bornancin, Founder and CEO at Seamless.ai



Keboola - $3M-$6M 10 Months

Pavel Shoots Over a Quick Email to Tell Us He's Doubled to $6M ARR


Pavel Gives a 5-Star Recommendation



“We were hovering around $60K per month on average and needed help solving the marketing and sales funnel problem, along with some of the sales team architecture.

Salesprocess.io helped me to install converting ad sets on facebook, a sales funnel that qualifies well and a remote sales team that's scalable.

I have been able to spend more time on the business and trust this automation in place, it's been fantastic. We jumped from $60k-$200k in sales in three months.

Excited for the future. I'm able to spend more time with my family and delegate this improved system to my teammates.

I'd recommend this to a founder because Nick and his team have a structure and energy that will accelerate your desire to be the best. Nick and his team don't cut corners and have added immense value to my business.”

- Ryan Groth, Founder of Sales Transformation Group





Alberto From Dream Source Consulting: 400% ROI in 2 weeks.


Scaling With Systems (Ravi Abuvala)

- Ravi Abuvala, Founder at Scaling With Systems

Henry from CoPilot AI (Sales Team Built in 1 Month, $0-$1M ARR in 10 Months, Now at $2.4M ARR)


- Henry Bee, Founder at CoPilot



Prab & Jastej from Generateagentleads.com ($10k-$100k Per Month)


- Jastej Singh - Founder at Generateagentleads.com



Foxpass - 100% Growth 12 Months

Aren Checks In After Doubling in 12 Months

- Aren Sandersen - Founder at Foxpass

Press Advantage - $0-$1M 12 Months

"Our profits and return on investment with you is stratospheric. I can’t even quantify it. It’s hundreds of thousands of dollars.

I’m a tech guy...I’ve been in the tech industry for 25 years...I’ve done development, managed giant teams at Microsoft, managed $50 million budgets. But I’m a tech guy and I’d never done sales before. We weren’t bringing on any new customers. There was certainly a sense of urgency for me to get this going back on the right track. I think my schedule was booked out for three weeks straight with no gaps. I didn’t leave myself any gaps for lunch breaks. I was on the phone from 8am-5pm.

We hope to reach that goal [$2M ARR] in the next year and look forward to working with you on the paid advertising front and getting that dialed in. We hope to get to that within the first year or so and I’m confident we can. I’ve had to stop selling after this last promotion because my fulfillment is capped out. I have to increase my fulfillment before I can start selling again, which is a great problem to have."


- Jeremy Noetzelman, Co-Founder and CEO of Press Advantage





Effct - $360k-$1.7M ARR 4 Months

"Things are cranking away. We had $146,000 in revenue in March with ~$60,000 in income. By far our biggest month ever. We have elections in about a month, and then we'll be rebuilding our client base, and hopefully resigning lots of happy clients for the next election cycle. Lots of our clients are local, and from previous relationships. But, I feel like they know we play ball, and that's why our ad spends and retainers are getting larger. Still looking to really get down prospecting and qualifying in a predictable way. That will help us scale and go nationwide."

- Nick Brown, Co-Founder and CEO at Effct




Hubbli - $360k-$1M 12 Months



"Hey Nick, happy to be a case study for you at any time. Your program helped me go from being stuck at $30k MRR for 10 months, to growing to $70k MRR in six months. I now close an average of 1.5 sales a day, and 92% of my deals close in one call, with a $5k transaction on an annual subscription. LTV of the customer is $30k." "I've been going through Nick's program and I can vouch that it, and he, are the real deal. Our growth has doubled in the last few months and I have reduced my CAC by over 50%."


- Jono Landon, Founder and CEO at Hubbli

OpenBOM - $100k-$250k 3 Months

"Pushing up prices put us in a great position, because we were able to double MRR in just one month. We took 20% of customers to annual subscriptions. We're at $250k ARR now, when we were only at $100k ARR in December."


- Oleg Shilovitsky, CEO & Co-Founder of OpenBOM



Thinkster Math - Doubled Revenue and Conversion Rate 1 Week

Thinkster Math's ChartMogul Account After Working Together

- Raj E. Valli - Founder of Thinkster Math

LTV Numbers - Conception To Revenue In 3 Months (Tyler Ryan)

- Tyler Ryan - Founder of LTV Numbers









Snappic - $600k to $1M in 10 Months (Edwin Hermawan)

Edwin closing the first million. Second one is already on its way.

- Edwin Hermawan - Founder at Snappic




Sisu - $0-$216k in 9 Months (Brian Charlesworth)



- Brian Charlesworth - Founder at Sisu



Upcyclea - Conception to Closing Large Enterprise Deals in 10 Months (Christine Guinebretière)

“Between last week and this week-two deals, today probably another one that I will have tomorrow. The first contract, with the constructor, is they pay 60 thousand euros for an API and they will pay 20 thousand euros a year, but it’s a long-term contract because it’s their business around the platform so they will stay long with us. The second one is something like 10 thousand and then it has to grow worldwide, so it can be much more. For the guy this morning it’s a consultancy for 8 thousand in March and then 20 thousand a year with the platform. It's happening!”

- Christine Guinebretière, Co-founder and CEO of Upcyclea


Project Ricochet - Struggling with Sales to Selling Deals to Blue Chip Companies in 12 Months (Casey Cobb)


- Casey Cobb, Founder at Project Ricochet

StoragePug - $840k-$2.4M ARR in 4 Months (Tommy Nguyen)

"We were sitting at 70k, so yeah, we just crossed 200k, it's like: I'm not sad about that!"

- Tommy Nguyen, Co-Founder and COO of StoragePug



Acquisitions.com - Grew Sales Team and Built Hiring, Training, Management Machine (Moran Pober)


-
Moran Pober, Founder at Acquisitions.com




Latched Creative Inc. - $13k MRR to $42k MRR in 4 months and closed their first $100k deal 1 month into the process



MenuDrive - Increased MRR 3x in 4 months (Saleem Khatri)

"For all you entrepreneurs who are just trying to figure everything out, I highly recommend Salesprocess.io because it gives you a real tactical approach to building your business, starting with product-market fit. I'm super proud and honoured to have the opportunity to work with them."

- Saleem Khatri, CEO of MenuDrive








Lead Engine Pro - $0-$1M 4 Months (Patrick Spielmann)



"Before Salesprocess.io, Lead Engine was in its infancy as a company...we were just getting our feet under us and didn't have all the knowledge and structure that we needed. We were a bit all over the place, but we were still growing.

Now, the Salesprocess.io training has allowed me to put Lead Engine on a path to our first $1M in ARR in our first year. It has given us better process, structure, and know-how to effectively reach audiences that we never imagined. Nick and his team give excellent support and are with you every step of the way. It takes time and dedication, but it's completely worth it. My only regret is that I didn't know about them sooner!"

- Patrick Spielmann, Co-Founder and CEO at Lead Engine


Executive Advantage - Hiring Funnel and Remote Sales Team Built (Mitch Gonsalves)


- Mitch Gonsalves, Founder at Executive Advantage





Zenfit - $30k-$60k MRR 3 Months (Lasse Stokholm)



“We doubled or even more our cash flow in one month … we are getting pretty good ARR this year, so you have your testimonial definitely. We doubled our revenue from $30k to $60k MRR in 3 months.

My biggest learning is to keep focused on a year at a time, not just month-to-month, but just really focusing on bringing value.”

- Lasse Stokholm, CEO & Co-Founder of Zenfit



How It Works

Step 1: Modelling And Planning

Before you start out with your marketing, we want to prove out that the model makes sense.

Instead of using cumbersome spreadsheets that usually don’t provide an accurate model and simulation, we provide you with an in-depth modeling tool to make the process of simulation easy, fun and accurate.

The modelling tool is extremely granular. There was no other modelling tool on the market that goes this deep. Furthermore, most modelling tools are not time-dependent with all inputs. Ours is which makes it much more accurate than most.

Model Input Example

The model spits out valuations using:

  • The discounted future cash flow method
  • The EBIT Multiple Method
  • The Revenue Multiple Method

Model Valuation Output Example



Model Cash Flow Vs. Time Example

Model Revenue, Earnings, and Cash Vs. Time Example

Customers Vs. Time Examples

The model even calculates the cost per share vs. time which allows you to justify your thesis to investors and employees.

Price Per Share Example

Knowing your customers vs. time vs. channel is important to determine what channel will yield the most and this will help you allocate capital and plan better.

Renewal Customers Vs. Time Example

Viral Customers Vs. Time Example

Inbound Customers Vs. Time Example

Outbound Customers Vs. Time Example

It’s useful to compare models so we included a comparison feature that allows you to spot differences and make adjustments.

Compare Models Example

Input, Output Summary

You can get your model reviewed by our team or the community by using our posting feature.


Example Of Posting Question Or Revision To Consulting Team


Key Deliverables

Instead of swimming around in the dark and questioning whether or not what you are doing at the time is right, you can outline the steps you need to take and the order in which to do them with a set of key deliverables.

This removes a ton of anxiety and allows you to only focus on execution. All timelines are set forth in the action plan so you can properly plan. There are over 1000 steps that you can take to make sure that you are doing things properly.  

Action Plan Example - Over 1000 Discrete Steps



Example Of Case Study Collection Action Plan

Step 2: Sales Argument Derivation

When it comes to writing your sales argument and sales letter, instead of reading a ton of copywriting books and piecing together the copywriting formula yourself to create a quality sales argument, which takes years, we help you derive a complete sales argument that is likely to convert using our templates and one-on-one revisions with our team.

This saves you a ton of time and ensures that the sales argument is most likely to convert.

You can use our templates to create your first sales letter, then upload it to the platform and it will be reviewed in 24 hours before turning it into a funnel.

Sales Letter Template Example

Video Sales Letter Template Example

Content Creation Training Example

Video Sales Letter Training Example



Example of Sales Letter Review By Consulting Team




Step 3: Funnel Creation

Instead of guessing at the architecture of the funnel and creating funnels with leakage, we help you produce and test a funnel with our templates and custom code that you can use to quickly install the funnel. Once you complete the first iteration, you upload it to the platform for us to review and test. This saves you a ton of time and makes sure there are few bugs.

Sales Funnel Template Example

Other Page Template Example

We offer a custom landing page builder that enforces a copywriting framework to help you develop the pages extremely quickly. Instead of messing around with designers or other tools, you can use our tool to quickly get your funnel published.

Example Of Landing Page Builder

Everything part of the landing page is modularized. This allows you to ensure that each element is added to the page and that the elements show up in an order that is most likely to convert.

Examples Of Landing Page Modules

Once the funnel is installed, you will need to integrate it into your CRM. We provide you with the training and templates to quickly implement your CRM process.

CRM Installation Cheat Sheet Example


Funnel Examples

Moviestar body: Did $6m in 12 months

Scaling With Systems

Launchpeer

Fleetsu

Sales Transformation Group

Tech.us

Video Husky

Strongpoint

Thinkster Math

Seamless.ai

Copilot Ai

Mustard

Pentaquest

Chargelab

Toddle

We include 50+ training videos to help you install all parts of your funnel. You can assign these videos to just your marketers if you like.


Funnel Building Training Example


Step 3: Outbound Prospecting And Testing

Once the funnel is built, we show you how to test it with outbound prospecting and organic methods. We provide all templates and training to help you get the hang of things very quickly.

Outbound Prospecting Template Example

Outbound Prospecting Training Example


Automation Tool Examples

LinkedIn Prospecting Outreach Example Data

LinkedIn Prospecting Example Message

Outbound Prospecting Data Overview Example

Outbound Prospecting Automation Example



Outbound Prospecting Reviews Example



Step 4: Creating A Sales Script

Crafting a high-converting sales script is challenging and if you go at it on your own without a proven template, it’s not likely to convert. We help you craft a high-converting sales script through the use of our sales script templates and revisions. You upload it to our platform and get it reviewed. This will ensure that it’s high-converting and complete within a few days.


Sales Script Example

Sales Process Schematic Example

Sales Training And Script Crafting Module

Step 5: Hiring Sales Team

Instead of using recruiters to hire or bring on expensive vp sales and frustrate yourself installing your sales team, you use our hiring video sales letter templates and resources to hire your reps.

We provide you with the training that you provide to your reps to ramp them up quickly. This saves you a ton of time and allows you to get the sales team pumping without much investment.

Your reps can even ask questions in the feed and get help with their objections and rebuttals within a few hours.

Job Posting Template Example

Hiring Deck Template Example

Commission Tracking Template Example

Sales Team Tracking Workbook Example

Hiring Webinar Example

Sales Management Training Example




Salespeople Training Example

Step 6: Scaling Advertising

Instead of engaging a junior media buyer who is inexperienced and is likely throwing darts at the board to try to scale the paid advertising, we help you install and test paid advertising machines through the use of our advertising templates and monitoring through our feed.

You simply share your advertising data with our team and get it reviewed within a few hours such that you can iterate your campaigns. This allows to make sure that the ads are profitable and you are using the most relevant strategies.

Advertising Template And Skeleton Example

Facebook Advertising Account Example

Advertising Tracking Template Example



Advertising Training Example

Going at it alone is tough, so we include weekly support sessions and q and calls for a whole year that you can use to stay motivated and on track. All support calls are recorded, transcribed and hosted in a support index. We haven’t missed one in 3 years.

Support Call Recording Example (3 Times Per Week)

Support Call Index Example

As new questions pop up in the support calls and in the feed, new information is found and displayed in a general FAQ index. This way, you can just check out the FAQs to see what was missed and you can ensure that you always have the most up to date information.


FAQ Index Example (Updated Daily)

FAQ Response Example

Since all the posts and content is indexed, we can use a search function to find things quickly and get answers to questions in real time.

Search Output Example (Easily Find Answers To Questions On The Fly)

Step 7: Leverage Community and Tool Discounts

Since this is truly a community, other companies and users are indexed on the platform. You can provide a unique offer to any members and perhaps drum up business for your offer. We have different types of profiles: companies and investors. It’s common that investors use our platforms as a database to find new companies.

Example Of List Of Public Companies

Company Profile Page Example

User Profile Page Example

Example Of Customers Making Offers To Community Members



We even have a Facebook group where you connect with other members and share experiences.

Facebook Group Example

Tools and Discounts

Since we have many members, we can offer tool discounts that save you lots. In fact, the tool discounts are worth more than the price of Salesprocess.io.

Tool Discount Examples



Engage In One-On-One Consulting

We offer one-on-one support through the entire process through our consulting. Our consultants are engineers and will help you execute on the process.

One-On-One Example

One-On-One Support Feed Example

One-On-One Scheduling Example

Attend Mastermind Events

We offer live mastermind events and meetups for advanced members. These meetups are hosted in Newyork, Miami, La, and Toronto 3 times per year.

Live Mastermind Session Example



Offers:

We offer programs and help for folks in different stages of the scaling-up journey.

Please use this link to start to book a call: https://salesprocess.io/quiz

Q and A

Q: Who is this for?

CEOs, founders, marketers, growth folks within companies who want to start and scale a successful internet business. Typically our customers are high-ticket service business, SaaS businesses, and information product businesses, however, we have many customers in the finance, real estate and consumer product niches. The concepts and tools can be applied in many niches.  


Q: What will be the return on investment?

Clients have reported $1m revenue gains that have resulted in $10m+ equity gains in less than 12 months. The ROI in this situation is almost comical.

Most clients will report a 200-500% increase in the first 12 months. The typical ROI is in the 10x range.

Q: Can this help if I'm starting from $0?

Yes, definitely. The biggest risk to someone starting from scratch or someone who is inventing a new offer is burning money and time by not executing the right tasks in the right order. We solve this.

It’s common for customers who spent years travelling in the wrong direction and perhaps building the wrong product to save a tremendous amount of time once they learn the steps.

Q: How much energy is required?

This is a lot of work. There is no sugar-coating it. Building a business is a lot of work no matter how you spin it.

Q: How much time is required?
The time required to go through the process depends on: Your level of insights, your technical ability, your design ability, and your current sales skills. The lower limit is approx 3 months. In this scenario, you already have a deep understanding of who your customer is, what their problem is, what needs to be built, and you already have a customer who is willing to work with you.

The upper limit is 12-14 months. In this scenario, you have under-developed customer insights and few pre-orders and you will need to do a full discovery using sales and discovery skills, you have a premature design which will require you to connect the dots and create a mock up using your insights, you haven't built the product yet which means you will need to recruit someone technical or learn the technical skills yourself. This just takes a little longer, but the path is there for you to follow.

Q: Does this work for non-b2b or consumer offers?

Yes, the copywriting and funnel building is a great resource for non-b2b or consumer offers. Examples of success include Kinobody.com (a large fitness ecom company).  

Q: Do you help enter new markets and new geographies?

Yes, many of our customers come to us to learn how to quickly enter new markets. Furthermore, online advertising and internet marketing techniques taught in the training makes entering new markets from "long range" easy. Once you master these skills, you can spin up a sales letter and an ad, then start testing resonance within a few hours. There is no better way today to enter new territories than with paid advertising on platforms like Facebook, YouTube and LinkedIn.

Q: What % of your case studies are successful? What is the breakdown?

100% of customers who actually complete the steps follow the action plan are successful in that they either validated their business hypothesis to be true or validated it to be false faster than if they were to do it without our help.

We offer an action-based, money-back guarantee. If a customer goes through the steps and doesn't get at least 4 opportunities to pitch a week, we help further and if we can’t solve, we refund the money completely.

Q: What sets you apart from your competitors? Why are you different and better?  

1. Track record. We actually did the things we are showing people to do.

2. We are engineering, math, and first-principles focused (comes from a physics background).  

3. We are obsessed with this stuff and like it a lot. Not just a job for us.

Q: Is this only for startup companies or more established companies too?

Both startups and established companies will benefit from engaging with us. The process of marketing and sales applies at any level. When more established companies fix their sales and marketing process with the help of us, they experience massive gains.  


Q: Who will I be working with?
If you decide to go with the one-on-one package, you will be working with a team of engineers, physicists, and mathematicians who are part of our consulting team. If you decide to not use the one-on-one package, you will be working with one of our team members through the weekly workshop calls and support feed.

Q: Is there success-based pricing? Do you only get paid if we are successful?

We don't do success-based pricing because your success is heavily dependent on you and your team executing the tasks that we help define and using the tools that we give you.

Q: Will you help me raise capital?

Yes, we will help you build a business that is very attractive to investors. Our modelling tool will help you justify the investment thesis and make the process of raising much easier than if you were to go at it alone.

Q: How long does our relationship last?

Hopefully forever.

You will be up for renewal at the end of your first 12 months. This renewal is not obligatory, but we hope you renew. If you don't renew, tell us why so we can fix something.


Q: Where did this stuff come from?

The underlying techniques and concepts brought forth by the framework, training manuals, videos, and scripts were derived by unifying many data points from the source texts.

Technical concepts were borrowed from formal engineering training (with a deep dive into physics).

Product-market-fit concepts reference: The Four Steps to the Epiphany, The Innovator's Solution, The Innovator's Dilemma, The Lean StartUp , Zero To One.

Personal management concepts reference: Money – Master the Game, Deep Work, Think and Grow Rich, Evolutionary Psychology: The New Science Of The Mind , Psycho-Cybernetics ,The 80/20 Principle, Principles: Life and Work, Civilization And Its Discontents , Essentialism: The Discipline Pursuit Of Less, The Greatest Minds and Ideas Of All Time, The One Thing, The Hard Thing About Hard Things, The Lessons Of History , 7 Habits Of Highly Effective People , Essentialism: The Discipline Pursuit Of Less.

Sales concepts reference: The Little Red Book Of Selling, NLP: The Essential Guide To Neuro-Linguistic Programming, How To Win Friends And Influence People, Influence: The Psychology Of Persuasion, From Impossible To Inevitable, The Ultimate Sales Machine, The 10X Rule: The Only Difference Between Success and Failure, Sell or Be Sold: How to Get Your Way in Business and in Life, Way of the Wolf: Straight Line Selling: Master the Art of Persuasion, Influence, and Success, The Wolf Of Wall Street, Catching The Wolf Of Wall Street, The Sales Bible.

Marketing concepts reference: Facebook Advertising Documentation, Switch, Breakthrough Advertising, Ogilvy On Advertising, Scientific Advertising, The Baron Letters, The Sales Acceleration Formula, Words That Sell, Dotcom Secrets, Expert Secrets.

Team building concepts reference: The Hard Thing About Hard Things, Sam Walton: Made In America, Good To Great, Principles: Life and Work.

Capital Management concepts reference: The Intelligent Investor, Accounting Made Simple: Accounting Explained in 100 Pages or Less, Profit First, Venture Deals, The Entrepreneurial Bible To Venture Capital: Inside Secrets from the Leaders in the Startup Game, Warren Buffett's shareholder letters (Berkshire Hathaway, largest conglomerate in the world), Mark Leonard's shareholder letters (Constellation Software, $26 billion market cap software conglomerate).

Q: What makes someone successful?

We have a fantastic track record and as of this writing, we have thousands of customers who have either gone through our program or have engaged with us in a consulting capacity.

The successful customers have a few common attributes:

- They take action without hesitation.

- They have a dogged work ethic.

- They participate and engage in the support and workshop calls, and feeds.

- They have a positive attitude.

- They take care of their health and diet.

- They are courageous.

- They are respectful and polite.

Q: What if I don't have time to write the content?

This is a common statement from customers who do not yet understand the importance of writing compelling content.

There are two levers that you can pull to increase the value of your business: content and product.

That's it. Great content + great product will win.

Saying "I don't have time to write content" is like saying "I don't have time to build a product" - which seems like a crazy thing to say, right?

We will help you strip everything else away that is not building products or writing great content. This will get you the best results possible.

Q: How does the purchasing process work?

Speak to someone on our team by going through this link: https://salesprocess.io/quiz

Q: Do you need previous experience in sales to be successful?

You do not. Folks without previous experience do just as well as folks with previous experience.

Q: How can I pay?

You can pay via credit card or a bank wire.

Q: What else am I going to have to pay for? What tools are needed?

You will need:

CRM (Close.io, Hubspot, or Salesforce, Or any other one - it doesn't really matter). We have discounts for Close.io. We can save you up to 40% on your licenses.

A landing page builder like Clickfunnels, Lead Pages, WordPress (again doesn't really matter what you use). You can also use our own builder.

An email account. You should already have one of those :)

If you are using outbound prospecting, you will need a data source like LinkedIn Sales Navigator ($89 per month). You will also need a data scraper like Lead Leaper or Seamless.ai ($20-$100 per month). Don't worry, we have discounts on everything.

If you are starting with paid advertising, we recommend using a starter-budget of $100 per day. We don't recommend paid ads until you already have at least 2-10 paying customers with healthy contribution values.

You will need a quiz tool like Jotform or Typeform - $20 ish per month. We have discounts.

Zoom - $15 per month.

Q: Do you offer any software discount? How much are the discounts? How does it work?

Yes, we have a partnership with many software tools. The discounts range from 15% to 40% off. This can sometimes translate to a $10k per year savings.

Q: Do we get access to any new content in the future that you create? For example, do we get to see any improvement to your model as part of what we signed up for on day 1?

Yes, you get access to all updates that are added within 12 months of your purchase date. We are constantly working to improve our processes to get our customers the best results possible.

Q: What's the minimum spending for advertising?

Typically, it’s best to start with $50 to $100 per day during the testing phase.

Q: What other costs are involved?

Fixed costs are a few hundred per month + salaries of your team members. Variable costs are a result of advertising spends and commission to salespeople. You won't increase variable costs if your profitable unit case is not solved, so there is little risk.

Q: How much do I pay an SDR?

Typical costs per SDR is $3000 per month.

Q: How many people do we need on our team to execute? What will be the associated cost?

The process works if you are a solo entrepreneur or if you already have an existing team.

Q: Do we need a sales team already?

You do not. We help you install the sales team when you are ready.

Q: What's the long-term play for you guys?

The long-term play for us is our fund. Working with and helping hundreds of SaaS companies affords us a unique scope into markets and insights that we can use to make quality investment decisions.

Q: Can I just hire someone to do this for me? It seems like a lot of work.

You can get others to build the pages, launch the ad campaigns, report on campaigns, set up drip sequences, etc. But the content within the assets will need to be written by you or someone close to the customers (someone with deep domain expertise).

It is not recommended to outsource the copywriting.

Q: How do I know if I'm ready for your program?

If you have a case study or an inkling of a case study and you are serious about scaling up sales, then this is for you right now.

Q: Does this still work if our product isn't built yet?

We coach you through the product-market-fit stages of building your business to line you up for marketing and sales efforts as quickly as possible.

If you don't have your first sales or customers yet, then we can help get them within the first few weeks. Then you can work to build your product to fulfill the promises you made to your first customers and collect your first case studies.

Q: Can I use my existing CRM tool?

Yes, for sure.

Q: My customers aren't active on Linkedin and Facebook. Will this still work?

It’s rare that a customer segment is not hanging out on some social channel. It’s just a matter of finding them. We will show you how to access them through cold email and other channels.

Q: What if I'm in a different time zone? How do I get support?

Use our feed to get asynchronous support. We try to respond to your questions and do reviews of your assets within a few hours. We also offer our support calls at a variety of times to account for different time zones.

Q: I've hired someone to do this for me already. Why do I need to work with you?

This will help you get the most out of that resource.

Q: How much work do you do? How much work do we do?

We expect our customers to work hard. We are there to support you every day through our platform and will respond to you within a few hours with accurate info, feedback, and value.

Q: Why can't I hire an agency to do this for me?

Agencies and their employees are misaligned with your goals - they are incentivized to work just as hard such that they don’t lose you as a client. We are pretty bearish on the whole agency model. It's more productive in the short and long term to just learn this stuff in-house.

Q: We are a two-sided marketplace. Can we still benefit from this?

Yes. Typically marketplaces start as "lopsided" when they get started, in that one side of the marketplace gets developed through a service or specific product first, then once the customer base reaches a critical mass, the "other side" of the marketplace gets developed and the flywheel picks up. We can help you build up that first set of customers using our methods so that you have the highest chance of success when trying to get the flywheel going.

Q: Who's going to be sending the outbound emails?

In the initial stages, you will be sending outbound emails so you can find resonance by tweaking the messaging. Once you solve the messaging (with our help of course), you will likely bring on someone junior to send at least 100 emails per day.

Q: What if I don't do inside sales? Or if we are low ticket?

We will first model your business using our Spio model and determine the low-ticket pricing makes sense. If it does, then we will help you build an automated funnel. If it doesn't, we will help you adjust your product or price such that a higher-ticket model works.

Q: I'm currently using channel partners, will this help me go direct?

Yes, channel partners are a great way to originate traffic. We will be crafting niche-specific content that you will be able to use while selling direct. Use both channel and direct methods. You don't want to be dependent on a channel.

Q: We are doing a lot of inbound/referral business right now. Is there value in this for me since I'm already doing alright without marketing?

Yes, of course. If you are already getting a ton of traction without marketing, that means your product or offer is stellar. When you bolt on a really effective marketing and sales funnel, you will grow really fast.

Q: Will you help me write the outbound messages?

Yes. We offer templates for outbound messages and we will be editing them on our workshop calls and via email and in the FB group. We will make sure your outbound messages are stellar and convert

Q: Do I have to cold call and cold email people all day?

We will be teaching you how to do cold calling and cold emailing (outbound prospecting). In the beginning, you will want to do these activities yourself so you can teach your other team members how to do it properly. It usually takes you a few weeks to get the hang of it, but once you do, you can bring on someone else to execute for you.

Q: My market is too small. Will this work?

The smaller the better when starting since it’s likely that competition is zero. I love working with companies who are in small, unique markets and with founders who have weirdly specific domain expertise.

Once you exhaust your small market (you will know this happens when you start getting a diminishing return on your marketing dollars), then you will pivot into an adjacent market and leverage your current case studies, learnings, and profits from your first market.

Q: Why are the program and support 12 months long, but the action plan is only 3 months?

The curriculum is 3 months long, however, many founders and execs often go through the program multiple times. We offer support for 12 months to help our customers master the concepts.

Q: Will this work for me if I'm not in the United States or Canada?

It will work anywhere as long as you have a solid internet connection. Many of our customers are from Asia, Europe, Australia, South America...All over.  

Q: What case studies in my industry do you have?

Our tactics are industry-agnostic. We work with customers and produce results for those customers in many industries. If you don't see a customer in your industry yet, jump on it. There is an advantage to applying this stuff before your competitors.

Q: What is a video sales letter?

A video sales letter is a video version of a written sales letter. It is sometimes referred to as a webinar or long-form-video-presentation.

Q: I've never written a copy or produced a video before. Can I still implement the process?

Yes. Many of our customers didn't have any previous experience in writing the copy or producing video before joining and were still extremely successful with the process.

Q: How many people are typically on group calls? Will I get my question answered?

The group workshop calls can go from 1 hour to 3 hours 3 times per week. There are usually 10-20 attending them, however, many are just listening in or checking in with an update. You will definitely be able to get your questions answered. If you need extra help, we will be able to assist you one-on-one and within the feed.

Q: I'm selling into the enterprise. Can you still help?

Yes. Some of our best customers sell large, complex deals to extremely sophisticated buyers and are very successful (Keboola $3M-$6M ARR in 4 months).

Q: Does this work for service offers or hourly rates?

Yes. The process of generating leads and closing them is the same whether you are selling a product or service offering.

Q: How many customers can I get using the paid-traffic funnel?

It depends on how much money you spend. When you are starting, you will be searching for the cost it takes to acquire one customer from paid sources. Once you solve for this number, you will be able to scale up and bring in as many customers as you want.

Q: My customers don't buy like this... The long-form copy doesn't work. My customers don't have time to read long articles or watch long videos.

This is a common misconception. If you are familiar with any David Ogilvy (The granddaddy of copywriting), you will recall that he spouts about "long form sells better than short-form" "fringe time sells better than prime time", "I do not regard advertising as entertainment or an art form, but as a medium of information."

Your customers are hungry for information and long-form copy in the form of a video sales letter or written sales letters convey that information.

Q: Do we own the program content outright?

You own any of the content you create for your business using our proprietary algos that we license to you. The training videos, templates, and assets are owned by Salesprocess.io, but you are free to use them to create your own content as part of the process with your license.

DIAMOND Q&A

Q: Where are the events?

We do either Toronto or LA. However, events are done remotely if travel restrictions exist.

Q: Are my competitors in mastermind?

For a 12 month window, your competitor will be unable to buy the mastermind.

Q: What is group capacity?

We can accept max. 30 people per year.

Q: Who else is in the group?

Other superstars are part of the group who are willing to share insights. It’s super-valuable.

Please book a call here: https://salesprocess.io/quiz  

Join 2200+ Rockstar Entrepreneurs

Get A Price

Used By 2,129+ Companies, Brands and Startups Across 37 Countries with 17 Verified Exits

Customers Backed By Firms